


據悉,大連港將以向營口港所有換股股東發行A股股票的方式換股吸收合并營口港,并將采用詢價方式向不超過35名特定投資者非公開發行A股股份募集配套資金不超過21億元。本次換股吸收合并完成后,營口港將終止上市并注銷法人資格,大連港或其全資子公司將承繼及承接營口港的全部資產、負債、業務、人員、合同及其他一切權利與義務。
據了解,兩家港口集團的“聯名”最早可以追溯到2017年,當年6月,遼寧省政府與招商局集團在沈陽簽署了《港口合作框架協議》,文件中首次提到“以大連港集團、營口港集團為基礎,以市場化方式設立遼寧港口集團,實現遼寧沿海港口經營主體一體化。”
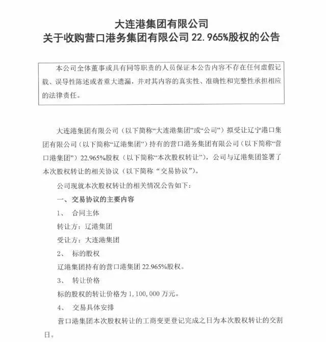
而一直到2019年5月,大連港才陸續拉開了整合大幕。發布了《關于收購營口港集團22.956%股權的公告》。

今年11月11日,國務院國資委副主任翁杰明在首屆國有經濟研究峰會上表示,必須堅持主動適應市場化、法治化、國際化發展要求,推動國有資本布局優化、結構調整,推進國有企業戰略性重組、專業化整合,促進國有企業與各類所有制企業相互融合、協同發展,加快建設世界一流企業。
并且在《中共中央關于制定國民經濟和社會發展第十四個五年規劃和二〇三五年遠景目標的建議》提出,“深化國資國企改革,做強做優做大國有資本和國有企業”、“加快國有經濟布局優化和結構調整,發揮國有經濟戰略支撐作用”、“推進能源、鐵路、電信、公用事業等行業競爭性環節市場化改革等。”
這一系列的文件及重要講話或是推動兩港合并的重要驅動,且過去十年間已有多領域多家上市公司國企改革獲得重大成功,諸如2008年的中國聯通與中國鐵通、中國網通宣布合并,2015年的中國北車與中國南車合并為“中國中車”,2017年的寶鋼股份與武鋼股份合并為“中國寶武”......
此次兩港合并后,大連港和營口港將實現港口資源全面整合,業務協同效應將充分釋放。換股吸收合并完成后的大連港將成為東北地區最核心的出海口。營口港的低陸路運輸成本優勢、集疏運條件優勢將進一步提升換股吸收合并完成后的大連港的經營效益,并且其下屬的集裝箱、汽車、煤炭、散糧、礦石、成品油及液體化工品等專業性碼頭將納入換股吸收合并完成后的大連港的統一戰略規劃和資產體系,充分發揮協同作用,進一步提高整體港口資產及業務的盈利能力和發展空間。通過貨源、航線以及客戶群體的整合,換股吸收合并完成后的大連港將進一步降低運營成本,提升攬貨能力,進一步提高業務增長質量,在鞏固國內市場地位的同時進一步增強國際競爭力。
上一篇:> > 沒有了
下一篇:> > “含綠量”提升三倍!江蘇港口岸電...